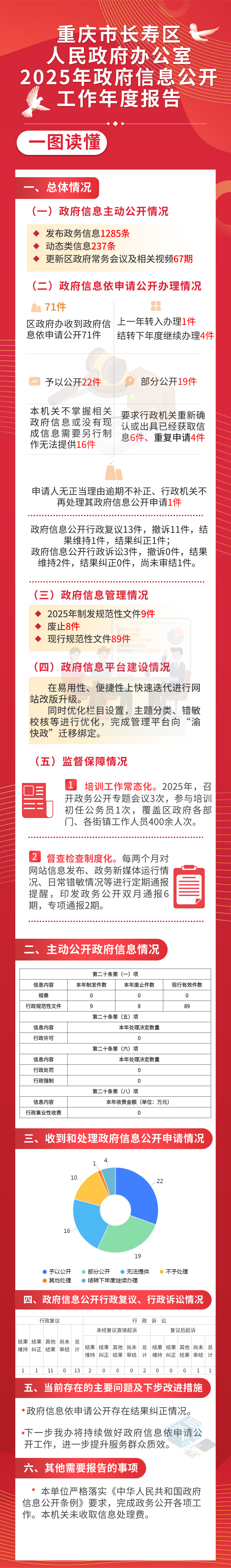
【一图读懂】重庆市长寿区人民政府办公室2025年政府信息公开工作年度报告
日期:2026-01-23
大中小
您当前的位置: 首页> 政务公开> 政府信息公开年报 > 区政府办公室
【一图读懂】重庆市长寿区人民政府办公室2025年政府信息公开工作年度报告
网站地图 | 版权声明 | 联系我们 | 互动交流 (本网站已支持IPv6,且建议使用chrome、firefox、IE9以上、360极速模式等最新版本浏览器进行访问!)
版权所有:重庆市长寿区人民政府网站
主办:重庆市长寿区人民政府办公室
ICP备案:渝ICP备11002521号-1
渝公网安备50011502001103号
政府网站标识码:5001150001 咨询投诉电话:12345 投诉地址:重庆市长寿区桃源大道11号行政中心大楼

